星空体育平台官网入口 重磅!2024年中国及31省市无人驾驶汽车行业政策汇总、解读及发展目标分析 智能汽车全产业链有望受益
行业主要上市公司:禾赛(HSAI.O)、欧菲光(002456)、四维图新(002405)、德润电子(002055)、德赛西威(002920)、经纬恒润(688326)、百度集团(09888.HK)、智行汽车科技(01274.HK)等
本文核心数据:自动驾驶汽车政策汇总;政策解读;发展目标概要等
1. 政策历史图谱
国内L3及以上自动驾驶立法和试点经历了三个阶段:允许封闭路段和规定的开放路段测试;允许试点以无人驾驶汽车为载体开展营利性和非营利性活动;推出L3级及以上自动驾驶智能网联汽车管理办法。
目前该国正处于第三阶段。工信部等出台政策支持有条件自动驾驶(L3)和高度自动驾驶(L4),推动智能汽车产业进入L3时代,整个智能汽车产业链有望受益。

2、国家层面政策总结与解读
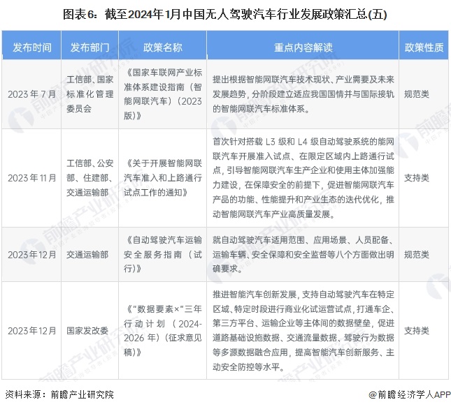
——国家层面自动驾驶汽车产业政策汇总
自动驾驶汽车是诸多关键领域协同创新、构建新型交通体系的重要载体。对于塑造产业生态、推动民族创新、提高交通安全、实现节能减排具有重大战略意义。他们已经上升到国家层面了。战略高度。
近年来,我国自动驾驶产业受到各级政府的高度重视和国家产业政策的重点支持。工信部、交通运输部、科技部、发改委、公安部等部委出台一系列规划和政策推动我国自动驾驶产业发展。发展无人驾驶汽车产业。发展规划方面,《数字经济发展“十四五”规划》《关于支持新一代人工智能示范应用场景建设的通知》《数据要素×》三年行动计划(2024- 2026年)》为自动驾驶产业的发展提供了清晰广阔的市场前景和良好的生产经营环境;在产品标准和安全方面星空·体育中国官方网,《智能网联汽车生产企业及产品准入管理指引(试行)》 《自动驾驶汽车交通安全服务指南(试行)》等法规从准入门槛、应用场景、安全保障等方面对自动驾驶汽车行业进行了规范。截至2024年1月,我国自动驾驶汽车行业重点发展政策是总结如下:





——国家层面自动驾驶汽车产业发展目标解读
“十四五”期间,为推动自动驾驶汽车产业高质量发展,国务院等监管部门先后发布了《国家信息化“十四五”规划》、《数字经济发展“十四五”规划》、“第十个五年规划”。 《现代综合交通运输系统发展四五规划》等一系列政策聚焦自动驾驶应用场景拓展,在基础设施建设、数据安全、重点建设方向等方面给出了指导和具体规划。

三、省市两级政策汇总解读
——各省市自动驾驶汽车产业政策汇总
在地方政府层面,响应国家号召,各省市积极发布相关政策通知星空体育平台官网入口,推动自动驾驶汽车产业发展。截至2024年1月,重点省市自动驾驶汽车产业相关政策汇总如下:





——各省市自动驾驶汽车产业发展目标解读
从各省市发展规划来看星空综合体育app下载,各地区政策对自动驾驶汽车发展的侧重点略有不同,但总体侧重于扩大试点范围、加快智能网联系统发展、鼓励更多应用场景、并改进自动驾驶。规划模型性能和其他方面。

有关该行业更详细的研究分析,请参见前瞻产业研究院《中国自动驾驶汽车(自动驾驶汽车)行业发展前景预测及投资策略规划分析报告》。
同时,前瞻产业研究院还提供产业大数据、产业研究报告、产业规划、园区规划、产业招商、产业地图、智慧招商系统、行业地位认证、IPO咨询/融资可行性研究等解决方案、IPO工作文件咨询等。招股说明书、公司年报等任何公开信息披露中引用本文内容均需获得前瞻产业研究院的正式授权。
更深入的行业分析尽在【前瞻经济学家APP】,还可以与500+经济学家/资深行业研究人员交流互动。更多企业数据、企业信息、企业发展都可以在【七查猫APP】找到,性价比最高的综合企业查询平台。
鲁ICP备18019460号-4
我要评论